根据国家、省的部署和要求,即日起至6月30日在我市开展国家免疫规划疫苗查漏补种及目标人群第二剂脊髓灰质炎灭活疫苗(IPV)补种工作!

请18岁以下儿童、青少年的家长
仔细阅读
“适龄儿童免疫规划疫苗查漏补种”攻略
QUESTION
一、为什么要开展查漏补种?
ANSWER
1. 减少疾病发生和传播
接种疫苗是预防传染病最经济、最有效的手段,及时接种疫苗提高孩子的免疫力,也是对家庭成员的一种保护措施,减少感染疾病的风险。
2. 合格的查验报告
接种疫苗是否规范齐全,关系到孩子入托、入园、入学、出国的查验,及时补种完成才能拿到合格的查验报告。
二、是免费补种吗?什么时候开始?
无需费用!
免费补种!
补种时间为
从即日起至2024年6月30日前
QUESTION
三、哪些儿童需要补种?
ANSWER
1. 国家免疫规划疫苗查漏补种对象:18岁以下迟种、漏种儿童/青少年,7岁及以下儿童为重点对象。
2. 第二剂IPV查漏补种对象:出生日期在2016年3月1日至2019年9月30日之间仅接种过1剂次IPV的儿童。
四、为什么对这部分人群补种脊灰灭活疫苗(IPV)?
脊灰病毒包括I、Ⅱ、Ⅲ型3个血清型。2016年5月1日起开始,国家开始脊灰免疫策略的转换,由原来的四剂次3价口服脊灰减毒活疫苗,转换为1剂次脊灰灭活疫苗和3剂次2价的口服减毒活疫苗。2019年12月开始再次转换免疫程序为目前的2剂次脊灰灭活疫苗,和2剂次2价的口服减毒活疫苗。即是2016年3月1日至2019年9月30日之间出生儿童只有1剂次针对Ⅱ型病毒的免疫保护。
而近年来,全球Ⅱ型疫苗衍生脊灰病毒病例数有所上升,且发生国家数明显增加,我国面临脊灰病毒输入性风险。预防脊灰最有效的措施是接种脊灰疫苗。增加一剂脊灰灭活疫苗接种可以提高该人群针对Ⅱ型脊灰病毒的抗体水平,使得保护更加全面。
具体补种要求如下:

五、怎么知道小孩的疫苗是否打全呢?
自查方案一
家长可以翻阅孩子的《预防接种证》查看“接种记录”里的已接种疫苗种类和剂次,并与“免疫规划疫苗免疫程序”进行核对。核对一下您家孩子是否有漏种、迟种的疫苗。

自查方案二
下载“粤苗”APP

登录后点击
“首页”→“儿童接种”→“入学查验”


绑定儿童
绑定儿童,可进行相关家庭成员的信息绑定,若已绑定,则可以直接点击查看对应儿童的查验报告。

查看查验报告

如已完成接种,则如左图所示
如未完成接种,则如右图所示


自查方案三
预防接种门诊通过发送短信或打电话等方式通知孩子补种疫苗,家长接到补种通知后,尽力配合哦。
六、怎么判断接种了IPV疫苗呢?
方法一
疫苗名称含“脊灰灭活”或“五联疫苗”
方法二
疫苗名称无法判断的
可以查看接种部位
若为“左/右上臂”或“左/右大腿”的
即为IPV疫苗;
若为口服,即为bOPV疫苗
QUESTION
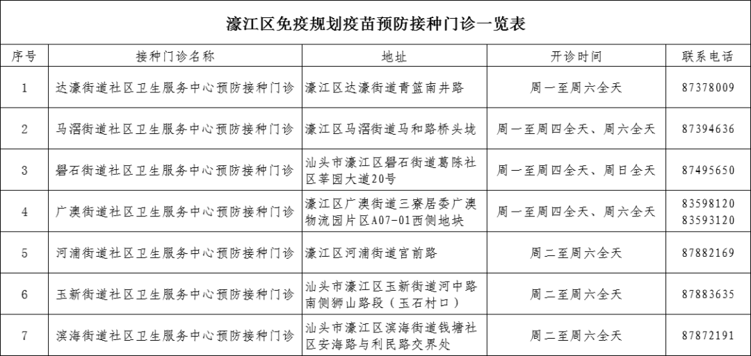
七、去哪里补种疫苗呢?
ANSWER
现居住地(或托幼机构、小学)辖区的预防接种门诊,或就读托幼机构、小学通知安排的预防接种门诊。
